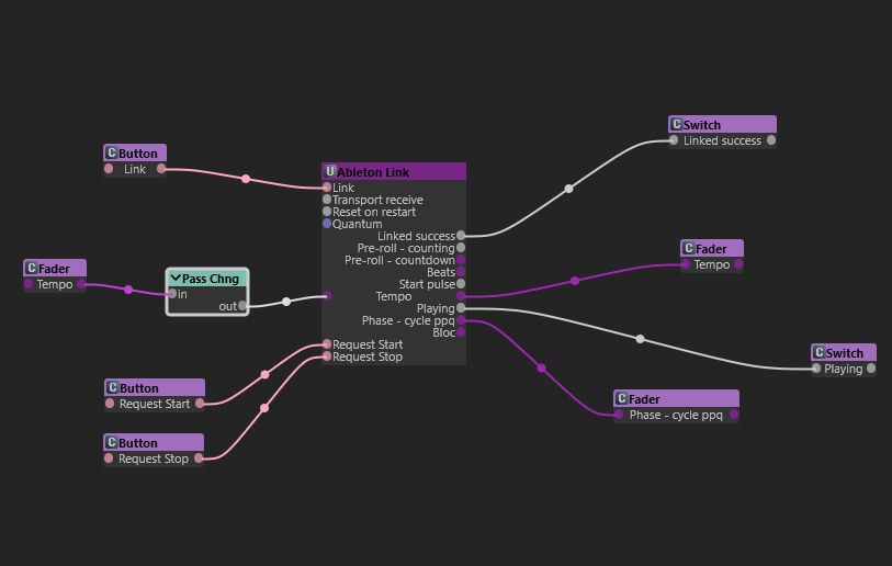
So, as tittle suggests, tried to build some custom Usine tailored user module for Ableton Link Protocol.
*should* work with the 244+ daws/apps/HW that are "Link protocol" compliant, (like for ex Live, Bitwig, PT, Cubasis, Logic , Reason, n NI Maschine or MPCs hardware, ect..
(tho i only tested with ableton live atm tbh..can, and will check in BW later on..)
if want infos on protocol, supported devices/softwares..:
https://www.ableton.com/link/

Quick explain/tutorial on idea/ how to set-up in usine video:
https://www.youtube.com/watch?v=AEcVT11fV4k
Link of first beta .usr 64 bits compiled usine module:
https://drive.google.com/file/d/1tOZiPj ... sp=sharing
(win only for now.. wanted to 'beta' test it first , potentially have other users feedback, and maybe tweak/clean a bit more accordingly before potential 'official' addon^^
.. and i don't have a mac anyway :p, but better making it solid before *final port )
so would gladly hear feedbacks if any, hope can be usefull, cheerZ'
